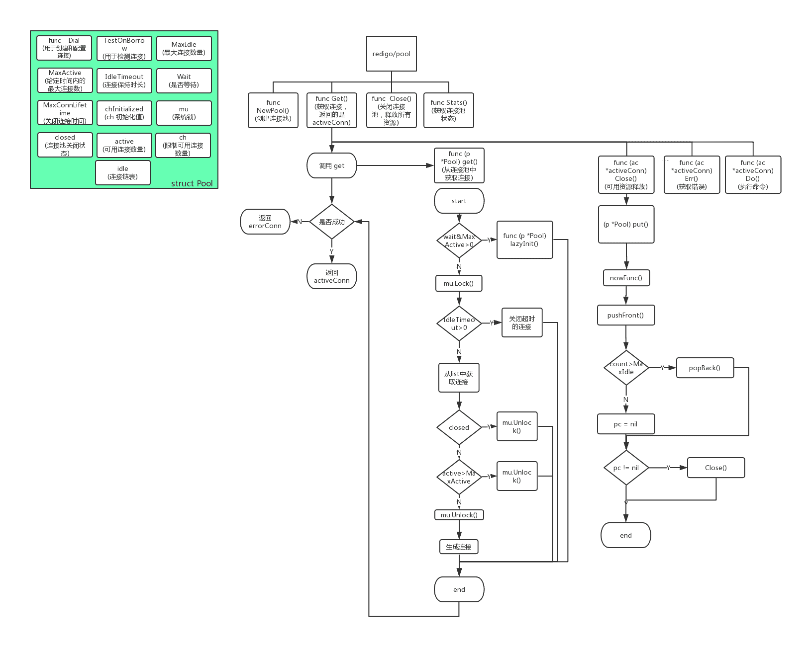
连接池的实现(参考redigo)

目录
作用:
连接池就是为了提高性能,降低连接建立和关闭的时间
基本原理:
- 项目启动的时候初始化连接池相关配置
- 有调用或者请求时,使用连接,
- 当超时或者连接不可用是关闭连接并将连接踢出连接池
https://www.processon.com/view/link/5d6ce504e4b06e9d24cfb81b

代码处理
具体实现
- 初始化 传入连接池相关参数
- 获取可用连接
- close
- conn相关func实现
https://www.processon.com/view/link/5d6cd920e4b08e7d73f240a3

执拗前行
